基于学生口头产出的初中英语阅读问题设计探析 2022-04-11
网站类目:文章推荐

推荐理由:问题设计是阅读教学设计中最重要的环节之一,能直接作用于学生的口头产出,但初中英语阅读问题设计的现状导致了学生的口头表达缺乏丰富性、准确性和逻辑性。本文在分析了阅读教学中学生口头产出问题的基础上,提出了展示性问题与参考性问题相结合的阅读设问策略。结合课例,本文介绍了读前、读中和读后三个阅读阶段问题设计的方法,并鼓励教师在读中设计有效问题链,关注对学生问题意识的培养。


姚彬. 2022. 基于学生口头产出的初中英语阅读问题设计探析[J]. 英语学习, (2): 27—32


阅读教学中学生口头产出的问题

目前阅读教学设问还存在着表层化、零散化、模式化、试题化等方面的问题(蒋京丽,2018),这一现状导致学生的口头表达主要存在以下三类问题:


  1. 缺乏丰富性。当教师过多针对文本事实性的表层信息或细节信息进行设问时,学生的口头产出通常为最简单、最小化的语言。有研究表明,学生对于约80%的细节性问题的回答长度在三个及以下单词(Farahian & Rezaee,2012)。


  2. 缺乏准确性。不少教师没有根据语篇的内涵与特征,针对重难点(如核心词汇、长难句等)进行有效设问。教师在阅读教学过程中将获取、理解信息与学习、运用语言割裂,学生语言内化不足,进而口语表达信心不足,错误较多。


  3. 缺乏逻辑性。如果教师没有围绕主题设计问题链,不能对语篇结构、语言特征作有效梳理和分析,学生在输出语言时也会缺乏相应的支架,无法清晰、流畅地对主题进行有条理、有层次的逻辑表达。


笔者认为,造成上述问题产生的主要原因有两个:


  • 一是教师的教学惯性使然,听与说、读与写的长期“捆绑”式教学与评价使教师较少关注阅读课上学生的口语表现;


  • 二是教师对于阅读设问与学生口头产出的关系认识不足。以下笔者就第二个原因对阅读教学的口头产出作一些探究。


阅读问题类型与学生口语产出的关系

国内外有关课堂问题分类的研究较多,出现频率较高的是展示性问题(display questions)和参考性问题(referential questions)这两类问题。展示性问题是提问者已知答案的问题,答案是确定的,主要考查学生对已学知识的理解和掌握情况。参考性问题是提问者并不知道答案的问题,答案大多数是不确定的,需要学生主动思考、自由发挥,强调对学生创新思维的培养,而且可以产生更多的课堂互动(高登亮、曾志新,2012)。


其他相关的分类有开放式问题(open questions)和封闭式问题(closed questions)、是与非问题(yes / no questions),等等。


Farahian和Rezaee(2012)研究了问题类型与学生课堂参与度的关系。他们指出,过多的封闭式和展示性问题会剥夺学生交际的机会,使学生在语言产出阶段除重复文本信息外无所作为;开放式和参考性问题则让学生表达自己的观点和看法,引发真实的交际。


他们也发现,开放式和参考性问题通常被认为能使学生更具参与性,产出高质量的回答,但课堂实际中并非如此,这可能与学生背景知识的缺乏以及教师提问技巧(如等待时间、问题表述等)的使用不当有关。


Boyd和Rubin(2006)基于展示性问题(教师知道答案的问题)、真实性问题(authentic questions,即教师不知道答案的问题)以及澄清性问题(clarification requests,即引发对先前话语解释或再定义的问题)分类方式的研究发现,展示性问题会导致最小的和碎片化的口头产出,但是对于鼓励学生参与并做精细的口头产出而言,后续展示性问题(contingent questions)比问题的真实性更为重要。


教师可以先提出展示性问题让学生回答,然后对他们的回答用更规范的语言重新表述或编辑,形成后续展示性问题,再次让学生回答。后续展示性问题基于学生的最近发展区,尊重学生在课堂上的贡献,并鼓励更多的语言产出。


由此,笔者对问题类型与口语产出的关系概括如下:


  1. 基于获取文本信息的封闭式和展示性问题通常会限制学生口语输出的长度和质量,但澄清式问题、后续展示性问题以及基于文本的参考性问题(text-based referential questions)能加深学生对语篇的理解程度,促进语言内化,提升学生的课堂参与度和口头产出的精细化。


  2. 联系生活实际的开放式、参考性和真实性问题能促进课堂互动,帮助学生在理解语篇的基础上生成真实、丰富的口头产出,但此类设问要考虑学生的生活背景和语言水平,并留出充分的思考、讨论时间,否则会适得其反。


基于学生口头产出的阅读问题设计策略探究

1

基于课标的“以读促说”设问原则


《义务教育英语课程标准(2011年版)》在关于“说”的语言技能五级目标标准描述中指出,学生应“能就简单的话题提供信息,表达简单的观点和意见,参与讨论;能与他人沟通信息,合作完成任务;能在口头表达中进行适当的自我修正;能有效地询问信息和请求帮助”(教育部,2012b)。


把“说”的目标放在阅读教学中进行解读,我们可以得到如下的设问原则:


(1)教师应设计开放性、真实性的阅读问题,以鼓励学生积极表达观点、参与讨论或合作完成任务;


(2)教师应设计澄清式、后续展示性问题,以帮助学生进行语言内化,自我修正,准确表达;


(3)教师应努力改变学教方式,鼓励学生自主提问,以主动获取语篇信息,建构语言知识,丰富语言输出。


2

基于学生口头产出的PWP阅读设问策略


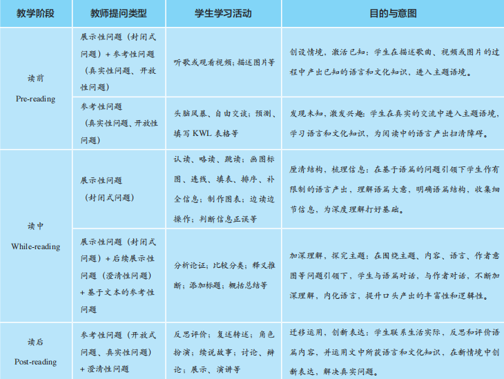
基于上述解读,结合教师提问类型与学生口头产出的关系,笔者提出了针对“读前—读中—读后”三个教学阶段的PWP阅读问题分类设计策略,如表所示。


表. 基于学生口头产出的阅读问题分类设计策略

图片

(点击可放大观看)


此表基于英语学习活动观下的三层学习活动,提供了阅读教学中教师可以参照的问题类型框架。教师在实施这些设问策略时应注意以下三点:


(1)教学中教师所提的典型的好问题是学生在现实世界中能够遇到的问题(梅里尔,2016)。因此,教师的提问应从学生的生活实际切入,然后进入语篇,最后回归到生活。


读前教师利用参考性问题引起学生对主题的关注,鼓励他们输出相关的词汇、短语或简单的句子,作为口头表达的起点。读后参考性问题则让学生针对实际问题,基于读中获得的结构化知识,进行有内容、有思维、语言较为丰富的高质量表达。


(2)读中阶段以展示性问题为主,但这些问题不应是零散的、割裂式的,而要形成指向深度学习的问题链。设置问题链时,教师要在主题引领下,以寻找师生共有的背景知识作为切入口,分步骤地引向未知,形成适当的信息沟,产生认知冲突,引起学生的兴趣(陈祺锋,2021)。


问题链中的问题不是越多越好,要体现思维的层次性,从表层到深度理解,从语篇结构的整体性问题到重难点突破的细节性问题,使学生的语言产出从简单到复杂,从紧紧依赖文本到独立创新表达。


(3)为发挥学生的主体地位,教师应改变传统IRE(teacher initiation-student response-teacher evaluation)课堂交互模式,试行基于KWL策略的以学生为中心的课堂提问策略。教师增强问题意识,有效提问;学生进行深度学习,乐问善问(王文斌等,2020)。


尤其要鼓励学生读前预测驱动,读中设问探疑,读后反思求新,让学生在IQF(teacher initiation-student questioning-teacher follow-ups)的交互中提高口语表达能力和思辨能力,促进英语学科核心素养的提升。


基于学生口头产出的阅读问题设计案例分析

本案例为某农村初中九年级的一堂阅读常态课。授课内容选自外研版初中《英语》九年级上册Module 11 Photos Unit 2 The photo we liked best was taken by Zhao Min,语篇为Results of the Photo Competition。


1

教学内容分析


Results of the Photo Competition是一篇颁奖词(Award speech),介绍了一所学校摄影比赛的获奖情况,属于“人与社会”主题语境之下“文学、艺术与体育”主题群。文章按Nature、City and People、Music、Home and Away四个奖项类别分别介绍了获奖者和其获奖作品。作者通过描写每一组获奖照片的特点,使读者感受获奖作品的魅力,了解好的照片应该具有的特征,加深对艺术之美的认识和理解。


作为一种实用文体,颁奖词兼有口语和书面语的特征,正式而隆重。该语篇的第一段便开门见山说明目的,并简单介绍参赛情况;接下来的四段逐一介绍获奖照片;最后一段向获奖者表示祝贺,引出颁奖者。全文260多词,短小精悍,结构清晰。首尾两段有着鲜明的口语特点,如开场白Tonight I’m more than happy to…,结尾段Congratulations to …/ Now let’s welcome…等比较典型的主持用语。中间主体部分结合本模块的语法知识,使用了多句以who和which引导的定语从句,表达方式较为正式。


2

教学案例分析


(1)读前教学片段及分析


授课教师首先借助Unit 1所提到的学校摄影比赛引出情境,随后依次呈现四组带选项的图片:


T: Which subject do these pictures belong to?

Ss: Nature / City and People / Music / Home and Away.

T:(呈现书本上的插图)What is the subject?

Ss: Nature.

T:Who is the photographer?

Ss: …

T: Let’s read the passage quickly and find it out.


授课教师所问的三个问题均为展示性问题,四组图片来自网络,学生产出的语言很少(1—3个单词),为阅读所作的语言和文化知识铺垫较少,不能有效激发学生对于主题意义的探究兴趣。可改进如下:


教师借助Unit 1所提到的学校摄影比赛引出情境,随后呈现校园风景或活动照片设问:①What does the picture show?

②Do you like the photo? Can it win the competition? Why or why not?

教师接着呈现教材插图,追问:

③What about this one? Can it win?


改进后的阅读设问为“展示性问题+参考性问题”。与学生真实生活相关的照片更能激发学生的兴趣,问题①引导学生关注该照片的内容,激活描述照片的相关语言,问题②和③为参考性问题,当学生给出否定回答时,教师可以追问What kind of photo can win?让学生在读前初步思考What makes a good photo?从而激活相关文化背景。这个阶段的口头产出基于学生原有的认知和语言水平,教师可在恰当的时候引入生词,铺垫语言,辅助表达。


(2)读中问题设计及分析


读中阶段,授课教师提问了如下的问题:


Q1. Where can we find this passage? 

Q2. Who might be the writer of this passage? 

Q3. How many parts (can the passage be divided into)? 

Q4. What is the main idea of each part? 

Q5. What is the structure of the passage? 

Q6. What are the results of the photo competition? 

Q7. Can you find the attributive clauses with who / which? (Underline and translate) 

Q8. Who will present the prizes? Why?


授课教师共问了8个展示性问题,其中Q1—Q5为语篇整体问题,Q6和Q8为文本细节问题,Q7为语言知识问题。但这些问题并没有形成有效的问题链。Q1—Q5引导学生理清篇章结构与主旨,却未能基于文本特征来设问,有些模式化;Q6只引导学生进行了浅层的信息收集,未对课文达成深度理解;Q7虽关注了重难点知识,但是用了与主题割裂的讲授式;Q8追加了一个参考性问题,但跟文章的主题关系不够密切。


从学生的口头产出来看,Q1—Q5以选择、连线为主,又缺乏Why? How do you know?等后续展示性问题的支撑,学生只有最小化的语言输出。Q6和Q7让学生定位信息并重复了文中的一些短语和句子;针对Q8,有一位学生回答了because he is powerful,教师未能收集到发散性的答案。


教师可设计如下问题链:


①Who is the speaker? How do you know?

② Why is the speaker making a speech? How does he / she feel? Why? 

③ What are the results of the photo competition?

④ Why did they win? What makes a good photo?


改进后的问题链用了“展示性问题+后续展示性问题+参考性问题(画线部分)”,虽只包含4个问题,但这些问题更能体现文本特征,有助于学生加深理解,对主题意义进行探究。问题①和②围绕说话者的身份、发言目的以及他(她)的感受,尤其通过追问造成说话者矛盾心情的原因,让学生了解全校师生对此次比赛的重视和获奖的不易,从而更能体会获奖照片的优秀之处。在通过问题③收集到的细节信息基础上,问题④引导学生思考好照片的定义,此时学生不只是重复书上的语言,而是体会这些句子的深层含义并尝试用自己的语言来阐释,主动构建语言,并形成对美的欣赏。


(3)读后学生语言产出及分析


读后授课教师请学生复述比赛结果(填空式),然后提问:How to take good photos?得到have a good camera、choose a subject carefully、have photography skills和suit people’s taste四个较为抽象的答案(经教师补充和修正)。接着教师继续提问:How to describe a photo?并呈现4张学生在不同活动中的合影,让他们选择其中一张进行描述。学生口头产出示例如下(其中画线部分为教师所提供的语言框架,表达为原文未修改):


This photo shows students who was speaking English. It was taken by Miss Zhang on English class. You can see many students reading English in the photo. This is the photo that I like best because it is very meaningful, and it shows learning English ways.


由于在读中阶段语言没有充分内化,对于“How to take good photos?”这一主题也缺乏有效探究,导致学生在语言产出阶段只会生搬硬套,产出的语言内容比较空乏,准确性不高,逻辑性不强。虽用了一个定语从句,但显然是语法教授的成果。这固然与学生原有的语言基础有关,但更是由于教师设问不当,使得学生语言的输入与输出脱节。


此时,教师需要设计评估型的参考性问题,帮助学生从文本回归到现实,从“重复文本语言”进阶到“运用习得语言”。在本课中,这个问题可以是:Of the four winners, whose photo(s) do you like best? Why?


对于美,不同的个体有不同的理解和感知。教师用这个基于文本的参考性问题,帮助学生在输入与输出之间搭建桥梁,使学生在分析获奖原因、了解鉴赏标准后,依托文本语言,结合真实感受,对这些照片发表个人理解与表达。针对这个问题的产出语言示例如下:


The photo which I like best was taken by Zhao Min. Although Zhao is only twelve years old, she has great photography skills. Her photo shows beauty in two ways. Firstly, this is a pretty girl who is wearing a blouse and a skirt. I think this makes a great contrast with the dark, windy evening. Secondly, the girl is protecting her books against the shower. A girl who loves reading and is rushing for knowledge is even more beautiful.


有了上述的语言积淀,我们可以期待学生能在最后的迁移创新类活动中有高质量的表达输出。


结语

教师要在阅读教学中善用设问策略,有效促进学生口语能力的发展。除设问类型外,还有参考性问题的细化分类(评估型、观点型、创造型等)、不同类型问题的比重以及提问后所需的最佳等待时间等方面的问题,需要广大教师在今后的教学中作持续的探究与实践。


作者简介

姚彬,中学高级教师,浙江省嘉兴市小学、初中英语教研员。

以上内容节选自《英语学习》2022年第2期“热点·观点”栏目,页码27—32,原题为《基于学生口头产出的初中英语阅读问题设计探析》。文章版权归《英语学习》所有,欢迎分享本文到朋友圈,如需转载请回复“转载”。


参考文献

  • Boyd, M. & Rubin, D. 2006. How Contingent Questioning Promotes Extended Student Talk: A Function of Display Questions[J]. Journal of Literacy Research, (9): 141—169

  • Farahian, M & Rezaee, M. 2012. A Case Study of an EFL Teacher’s Types of Questions: An Investigation into Classroom Interaction[J]. Procedia—Social and Behavioral Sciences, (12):161—167

  • 陈祺锋. 2021. 问题链在初中英语深度阅读中的应用[J]. 中小学外语教学, (8): 61—65

  • 高登亮, 曾志新. 2012. 展示性和参考性问题在外语课堂教学中的应用研究[J]. 延安大学学报(社会科学版), (2): 117—119

  • 蒋京丽. 2018. 改进阅读理解问题设计,培养初中学生思维能力[J]. 英语学习, (12): 59—64

  • 教育部. 2012a. 义务教育语文课程标准(2011年版)[S]. 北京: 北京师范大学出版社.

  • 教育部. 2012b. 义务教育英语课程标准(2011年版)[S]. 北京: 北京师范大学出版社.

  • M. 戴维·梅里尔. 2016. 首要教学原理[M]. 盛群力,钟佳丽,等,译. 福州: 福建教育出版社.

  • 王文斌, 杨鲁新, 徐浩. 2020. 2018—2019中国基础外语教育教学理论与实践[M]. 北京: 外语教学与研究出版社.

  • 叶秀秀. 2021. 以悬疑设问培养英语阅读高阶思维品质[J]. 中小学英语教学与研究, (7): 63—65

  • 阅读(143)
上一篇: 没有了 | 下一篇: 没有了