关于印发《无锡市普通高中艺术、通用技术、理科实验学业水平考试实施方案》的通知 2020-10-13
网站类目:资源共享 资源学科:物理 资源类别:考察通知 资源年级:高二 选用情况:学科网已选用 资源内容:
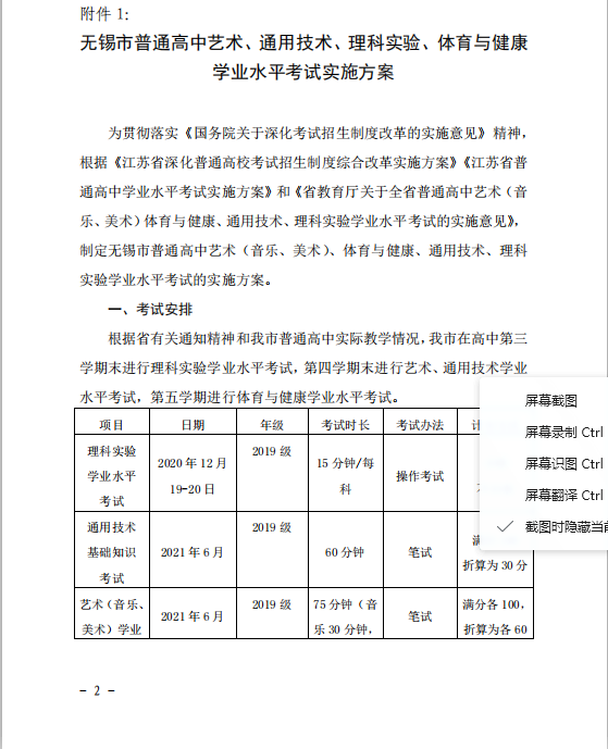
关于印发《无锡市普通高中艺术、通用技术、理科实验学业水平考试实施方案》的通知

附件:

  • 阅读(305)
上一篇: 没有了 | 下一篇: 带电粒子在磁场中的运动(2)